Multiple oxidative post-translational modifications of human glutamine synthetase mediate peroxynitrite-dependent enzyme inactivation and aggregation
Resumen
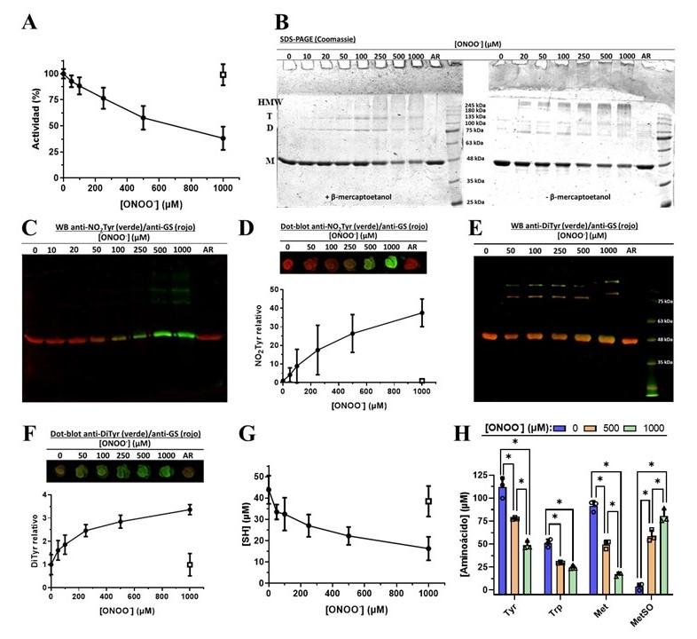
El tratamiento de la HsGS con ONOO- causó una pérdida de actividad dosis-dependiente, al tiempo que provocó la modificación oxidativa de residuos de cisteína, metionina, tirosina y triptófano. A través del mapeo peptídico por LC-MS/MS empleando una digestión con tripsina combinada de las muestras en H216O/H218O, se identificaron hasta 10 sitios de nitración de Tyr y cinco tipos de entrecruzamientos vía uniones ditirosina. Estudios por LC-MS/MS-MRM permitieron la determinación de los niveles relativos de las principales modificaciones, hallándose que los residuos de Tyr 171, 185, 269, 283 y 336 fueron los principales blancos de nitración; no obstante, mutantes tirosina→fenilalanina de HsGS revelaron que la nitración de ninguno de estos por sí sola es responsable de la inactivación enzimática. Por otra parte, se encontró que el ONOO- fue capaz de inducir la agregación de la HsGS, impactando aún más en su actividad. La oxidación de cisteínas de la HsGS resultó ser esencial en promover este fenómeno, dado que logró ser prevenido con la reducción de tioles de la enzima oxidada y, además, pudo ser inducida por oxidantes más específicos como el peróxido de hidrógeno y la diamida.
En conjunto, los resultados obtenidos indican que múltiples eventos oxidativos en varios sitios de la proteína son responsables de la inactivación y agregación de la HsGS, lo que sugiere que mecanismos notoriamente más complejos que los postulados previamente estarían implicados en la pérdida de función de la HsGS observada en el envejecimiento y enfermedades neurodegenerativas.
Este trabajo formó parte del doctorado de Nicolás Campolo, a quien felicitamos especialmente!!!

